Посудомийна машина Krupps 450TDB
Посудомийна машина Krupps 450TDB
Серія KORAL , з оновленою внутрішньою механікою та мийною системою, - ще більш продуктивна та екологічна.
Лінійка Koral Line поєднує 18 фронтальних та 5 купольних посудомийних машин. Фронтальні моделі Koral Line багато в чому повторюють лінійку Cube Line. На відміну від моделей Cube Line C320 C320R C327 C327R C426 C426R C432 C432R, у аналогів з лінійки Koral Line (207DB 207RDB 205DB 205RDB 208DB 208RDB 205 0DB 630DB) є вбудовані дозатори миючого та ополіскувального засобів, нагнітаючий та зливний насоси (вбудовані ) а також термостоп.
До опціональних аксесуарів Cube Line та фронтальних моделей Koral Line відносяться зовнішні нагнітаючий та зливний насоси, регульовані та нерегульовані ніжки, а також похилі кошики для винних келихів.
Опис посудомийної машини Krupps 450 TDB
- регульований дозатор миючого засобу 3л/год.
- регульований дозатор ополіскувача 0,3 л/год.
- електричне з'єднання для зливного насоса
- використання круглих кошиків без тримачів
- форсунка з нержавіючої сталі для миючого засобу, приварена до ванної
- Клапан DVGW
- Регульована швидкість обертання хрестовини системи, що ополіскує
- Нова фільтруюча група для всмоктування та зливу
- Штамповані рукави із нерж. стали
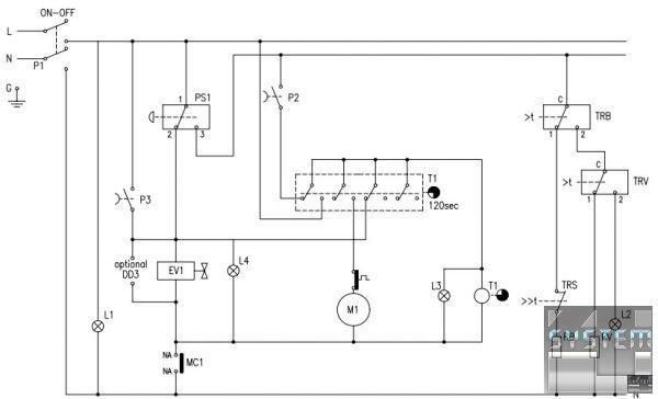
Технічні характеристики посудомийної машини Krupps 450 T DB
Габ. розміри (cm) L-P-H: 53x61x75,5h
Упаковка (см - мз/кг): 67x80x90h 0,48/44
Габ. кошика: 45x45x10см
Цикл миття: 120сек
Кількість касет/година: 30
Макс. висота келиха: 29см
Макс. Ø тарілки: 31см
Миючі рукави: Ø18 INOX
ТЕН ванни - ємність бака: 3,0kW, 20lt
Потужність бойлера: 4,5kW, 7,3lt
Потужність миючого насоса: 0,52kW/0,7Hp
Номінальна потужність: 5,02kW/16A
Стандартне електроживлення: 400V/3N+T 50/60 Hz
Рекомендоване підведення води: +55°C
Витрата води за цикл: 2,0 (давл. 2 бари)
Дозатор ополіскувача 0,3 л/год.
Дозатор миючого засобу 3л/год.

Базова комплектація:
Кошик для склянок - 1шт
Тримач для приладів - 1шт
Тримач для тарілок на 14 місць - 1шт
Зразок миючого ср-ву, ємність 1л - 1 шт.
Зразок ополіскує ср-ва, ємність 1л - 1шт
Додаткова інформація у .pdf

1. Запасні частини
2. Варіанти розміщення
3. Пом'якшувачі та миючі засоби
4. Додаткові аксесуари та столи для завантаження та вивантаження посуду
Додаткові опції :
CA500 Насос тиску 0,5Hp
CA500K Насос тиску 0,5Hp -------->>> Інструкція з встановлення.....>>>
DP50 Зливний насос 35 Bт -------->>> Інструкція з встановлення.....>>>
DP50K Зливний насос 35 Bт
TS2 Термостоп
V230-3 230V/3+T
HP60 ТЕН бойлера 6 кВт
3294K Ніжки з нерж. сталі 5-7см
208052 Похилий кошик для винних бакалів
Корисна інформація:
Krupps CUBE 450DB.pdf ... >>>

Каталог Krupps.pdf ... >>>
Інструкція .pdf...>>>
Корисні статті:
Професійні посудомийні машини Krupps ..... >>>
